Product Summary
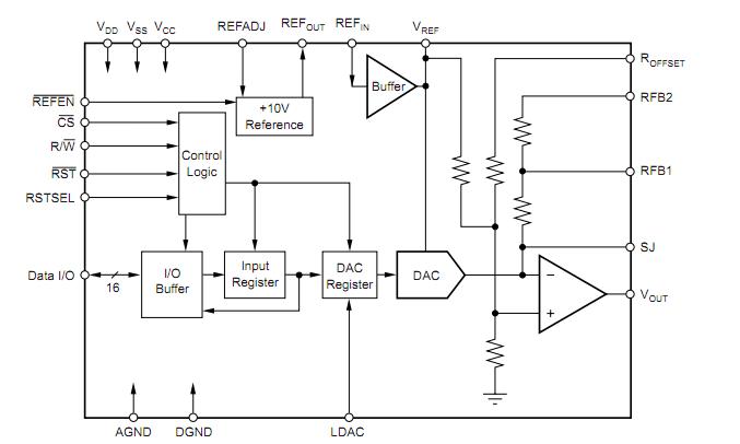
The DAC7741Y/250 is a 16-bit Digital-to-Analog Converter (DAC) which provides 16 bits of monotonic performance over the specified operating temperature range and offers a +10V, low-drift internal reference. Designed for automatic test equipment and industrial process control applications, the DAC7741Y/250 output swing can be configured in a ±10V, ±5V, or +10V range. The flexibility of the output configuration allows the DAC7741Y/250 to provide both unipolar and bipolar operation by pin strapping. The DAC7741 includes a high-speed output amplifier with a maximum settling time of 5µs to ±0.003% FSR for a 20V full-scale change and only consumes 100mW (typical) of power. The applications of the DAC7741Y/250 are (1)process control; (2)ate pin electronics; (3)closed-loop servo control; (4)motor control; (5)data acquisition systems.
Parametrics
DAC7741Y/250 absolute maximum ratings: (1)VCC to VSS: –0.3V to +34V; (2)VCC to AGND: –0.3V to +17V; (3)VSS to AGND:–17V to +0.3V; (4)AGND to DGND: –0.3V to +0.3V; (5)REFIN to AGND: –9V to +11V; (6)VDD to DGND: 0V to VCC – 1.4V; (7)Digital Input Voltage to DGND: –0.3V to VDD + 0.3V; (8)Digital Output Voltage to DGND: –0.3V to VDD + 0.3V; (9)Operating Temperature Range: –40 to +85℃; (10)Storage Temperature Range:–65 to +150℃; (11)Junction Temperature: +150℃.
Features
DAC7741Y/250 features: (1)low power: 150mW maximum; (2)+10V internal reference; (3)unipolar or bipolar operation; (4)settling time: 5μs to ±0.003% FSR; (5)16-bit monotonicity, –40 to +85℃; (6)±10V, ±5V or +10V configurable voltage output; (7)reset to min-scale or mid-scale; (8)double-buffered data input; (9)input register data readback; (10)small lqfp-48 package.
Diagrams

| Image | Part No | Mfg | Description | ![]() |
Pricing (USD) |
Quantity | ||||||||||||
|---|---|---|---|---|---|---|---|---|---|---|---|---|---|---|---|---|---|---|
![]() |
![]() DAC7741Y/250 |
![]() Texas Instruments |
![]() DAC (D/A Converters) 16-Bit Sng Ch W/Int +10V Ref & Para I/F |
![]() Data Sheet |
![]()
|
|
||||||||||||
![]() |
![]() DAC7741Y/250G4 |
![]() Texas Instruments |
![]() DAC (D/A Converters) 16B,Sgl Channel,DAC |
![]() Data Sheet |
![]()
|
|
||||||||||||
(China (Mainland))










